
Multi-omics Studies of Extracellular Vesicles
发表期刊:Molecular Cancer
发表年份:2022
影响因子:37.3/Q1
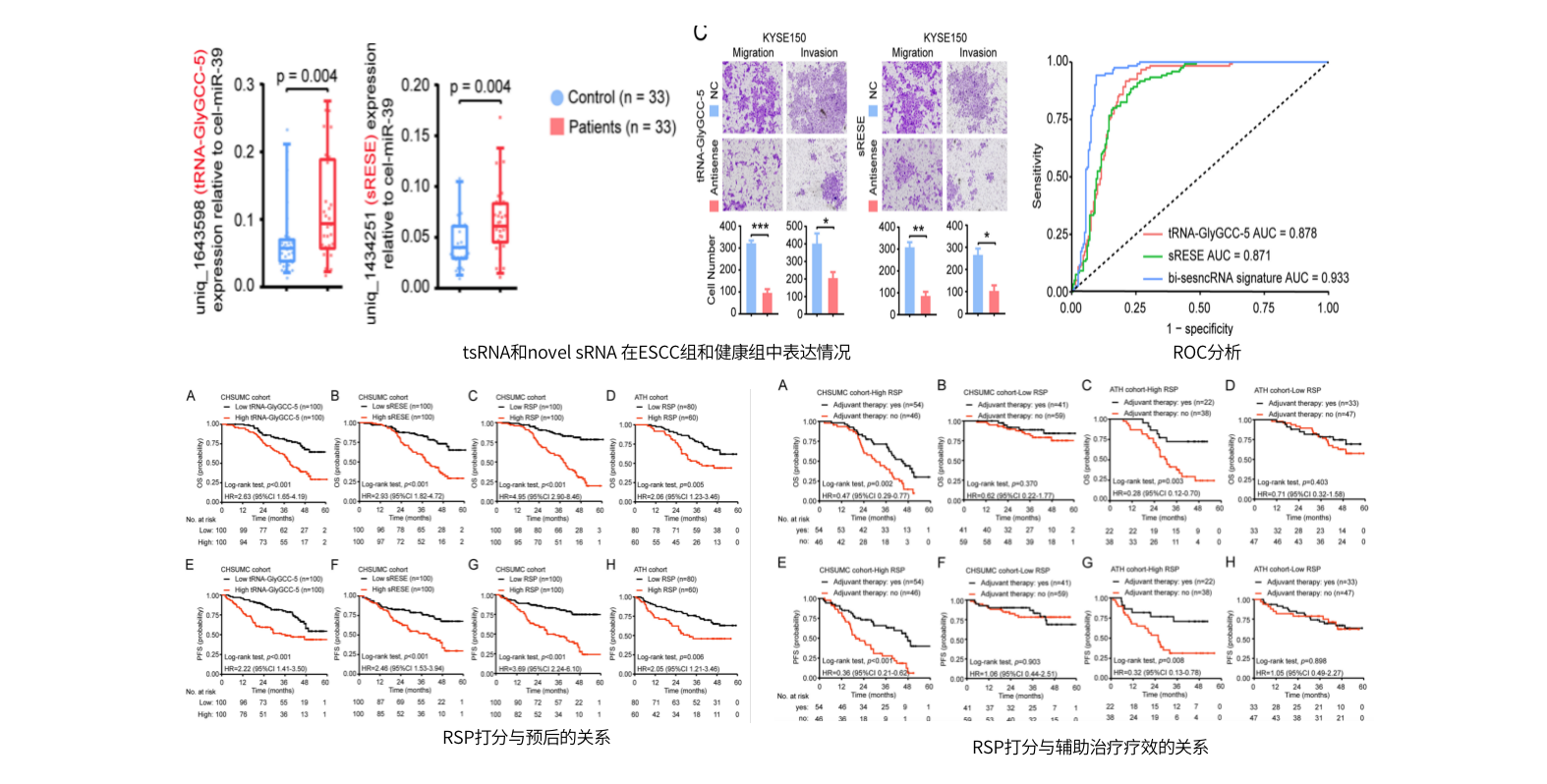
tRNA衍生的small RNA(tsRNA)以核酸酶依赖性方式产生,响应癌症中常见的各种应激。我们专注于开发食管鳞状细胞癌 (ESCC)高表达tsRNA 标记,期望开发一种基于唾液外泌体的非侵入性肿瘤预测生物标志物。

tsRNA(tRNA-GlyGCC-5)和novel small RNA在ESCC患者唾液外泌体、ESCC组织和ESCC细胞中显著富集,可以作为ESCC预测潜在标志物。验证队列ROC分析表明其可以高敏感(90.50%)和高特异性(94.20%)的区分ESCC患者和健康人。基于双标签风险打分(RSP)进行预后分析,研究结果表明高RSP组 患者的总生存期 (OS)和无进展生存期(PFS)均低于低RSP组。此外,辅助治疗可以改善高 RSP组的OS和PFS。在训练队列和验证队列我们也获得一致的结果。

A signature of saliva-derived exosomal small RNAs as predicting biomarker for esophageal carcinoma: a multicenter prospective study. Mol Cancer. 2022 Jan 18;21(1):21.


技术支持:service@echobiotech.com;市场合作:marketing@echobiotech.com
北京市大兴区宝参南街华润生命科学园1号楼108
